课程日历
| 日期 | 课件 | 任务 | 备注 |
|---|---|---|---|
| w01 2025-03-04 (Wed.) | Ch0-课程介绍与背景知识 | ||
| w01 2025-03-06 (Fri.) | Ch1-计算机系统概论 | ||
| w02 2025-03-11 (Wed.) | |||
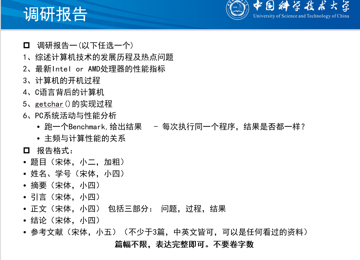
| w02 2025-03-13 (Fri.) | <1> 作业 1 <2> 调研报告 1 |
DDL (已截止) DDL (已截止) |
|
| w03 2025-03-18 (Wed.) | Ch2.1-指令系统 | ||
| w03 2025-03-20 (Fri.) | |||
| w04 2025-03-25 (Wed.) | Ch2.2-程序的编译过程 | <1> 作业 2 <2> 实验报告 1(不交) <3> 课后调研(不交) |
DDL (已截止) |
| w04 2025-03-27 (Fri.) | Ch3-CPU处理器设计 | <1> 课后思考(不交) | |
| w05 2025-04-01 (Wed.) | |||
| w06 2025-04-08 (Wed.) | Ch4.1-CPU处理器设计-流水线 | <1> 作业3 <2> 其他内容(不交) |
DDL (已截止) |
| w06 2025-04-10 (Fri.) | 第一次习题课 | ||
| w07 2025-04-15 (Wed.) | |||
| w07 2025-04-17 (Fri.) | |||
| w08 2025-04-22 (Tue.) | |||
| w08 2025-04-24 (Thu.) | Ch4.2-深度与浮点流水线举例 |